华体app登录入口
  • 网站首页
  • 关于我们
    公司简介
    企业文化
    资质荣誉
    社会责任
    厂区风貌
  • 产品中心
    焦化废水处理
    新型垃圾渗透液
    电镀废水处理
    医药废水处理现场
    油水分离装置(集油器)
    其他产品
    电子宣传册
  • 客户案例
  • 资质荣誉
  • 新闻资讯
    行业资讯
    常见问题
  • 人才招聘
  • 华体(中国)
网站首页
关于我们
  • 公司简介
  • 企业文化
  • 资质荣誉
  • 社会责任
  • 厂区风貌
产品中心
  • 油水分离装置(集油器)
  • 电镀废水处理
  • 新型垃圾渗透液
  • 医药废水
  • 焦化废水处理现场
客户案例
资质荣誉
新闻资讯
  • 行业资讯
  • 常见问题
人才招聘
华体(中国)
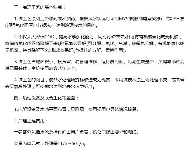
超强氧化还原废水处理装置(CYH法)处理各种有机废水、各种重金属废水
行业资讯
首页 > 新闻资讯 > 行业资讯
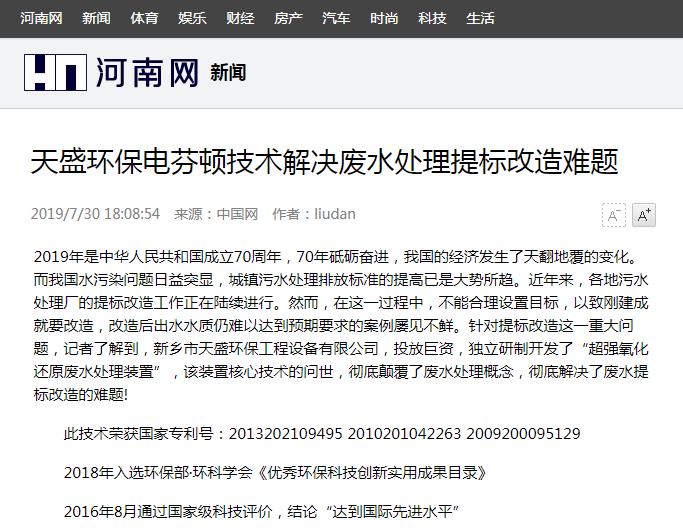
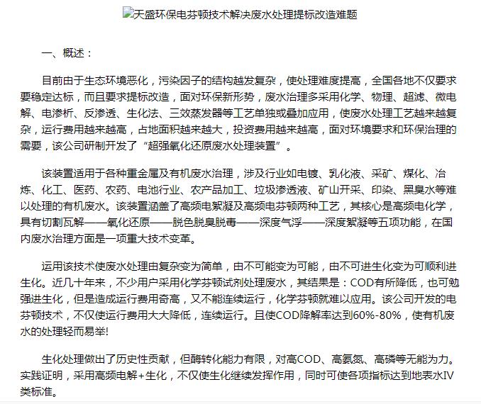
河南网转载:天盛环保电芬顿技术解决废水处理提标改造难题
[ 时间:2022-08-26 阅读:5645次 ]
河南网转载:天盛环保电芬顿技术解决废水处理提标改造难题


上一篇:新浪报道:超强氧化还原废水处理装置破解废水处理难题
下一篇:亚洲在线刊登:天盛环保电芬顿技术解决废水处理提标改造难题
相关新闻
兰炭废水验收成功
今日头条刊登:喜迎二十大|超强氧化还原(CYH法)技术,使污水处理再无后顾之忧
新华在线转载:《关注:解码科技创新》——新乡市天盛环保“超强氧化还原废水处理技术”
网易刊登:解码科技创新——新乡市天盛环保“超强氧化还原废水处理技术
中国高新技术网发布:《关注:解码科技创新》——新乡市天盛环保“超强氧化还原废水处理技术”

Express Lane

快速通道

油水分离装置(集油器) 电镀废水处理 新型垃圾渗透液 医药废水 焦化废水处理现场 餐余污水处理 含磷废水处理 含砷废水处理 化工废水处理 糠醛废水处理 华体app登录入口 农药废水处理 乳化液废水治理装置 蚀刻废水处理 冶炼废水处理 医疗废水处理 印染废水处理 有机废水治理 油田乳化液废水处理 重金属回收及电镀废水处理 宣传册
华体app登录入口

13703739200(董)

13903732870(总)

13781927714 (办)

新乡市新濮路尚村路口
关于我们
产品中心
客户案例
新闻资讯
资质荣誉
人才招聘
华体(中国)
本网站是官方网站

总经理:13903732870

137-0373-9200

jnhbsb@163.com

新乡市新濮路尚村路口
CopyRight © 2020-2025 华体app登录入口 All Right Reserved 备案号:豫ICP备2022012483号-1
星空平台 | 拼搏在线官网 | 安博在线登录官网 | 米兰体育网页版 | 球友会官方网页版-球友会(中国) | 乐动在线 | 爱游戏ayx官方网页 | 开云网页版页面登 | 爱游戏ayx官方网页 |